k8凯发天生赢家
首页
关于k8凯发天生赢家
k8凯发天生赢家简介
生长历程
企业精神
组织架构
公司大事记
国企三年革新行动
巡视组通告
中共四川省委第十巡视组通告
新闻中心
公司动态
党群纪检
行业新闻
招标通告
执规律则
业务学习
课件分享
文件通知
永一文化
运动集锦
职工园地
企业内刊
专业效劳
业务规模
业绩展示
资质荣誉
资质证书
企业荣誉
社会公益
人力资源
人才理念
人才招聘
联系k8凯发天生赢家
公司地点
新闻中心
news
公司动态
党群纪检
行业新闻
招标通告
执规律则
业务学习
课件分享
文件通知
新闻中心
/
news
都江堰至四女人山山地轨道交通扶...
都江堰至四女人山山地轨道交通扶...
工会事情简报(第五期)
028-85958888
目今位置:
首页
>
新闻中心
>
招标通告
2023
12-05
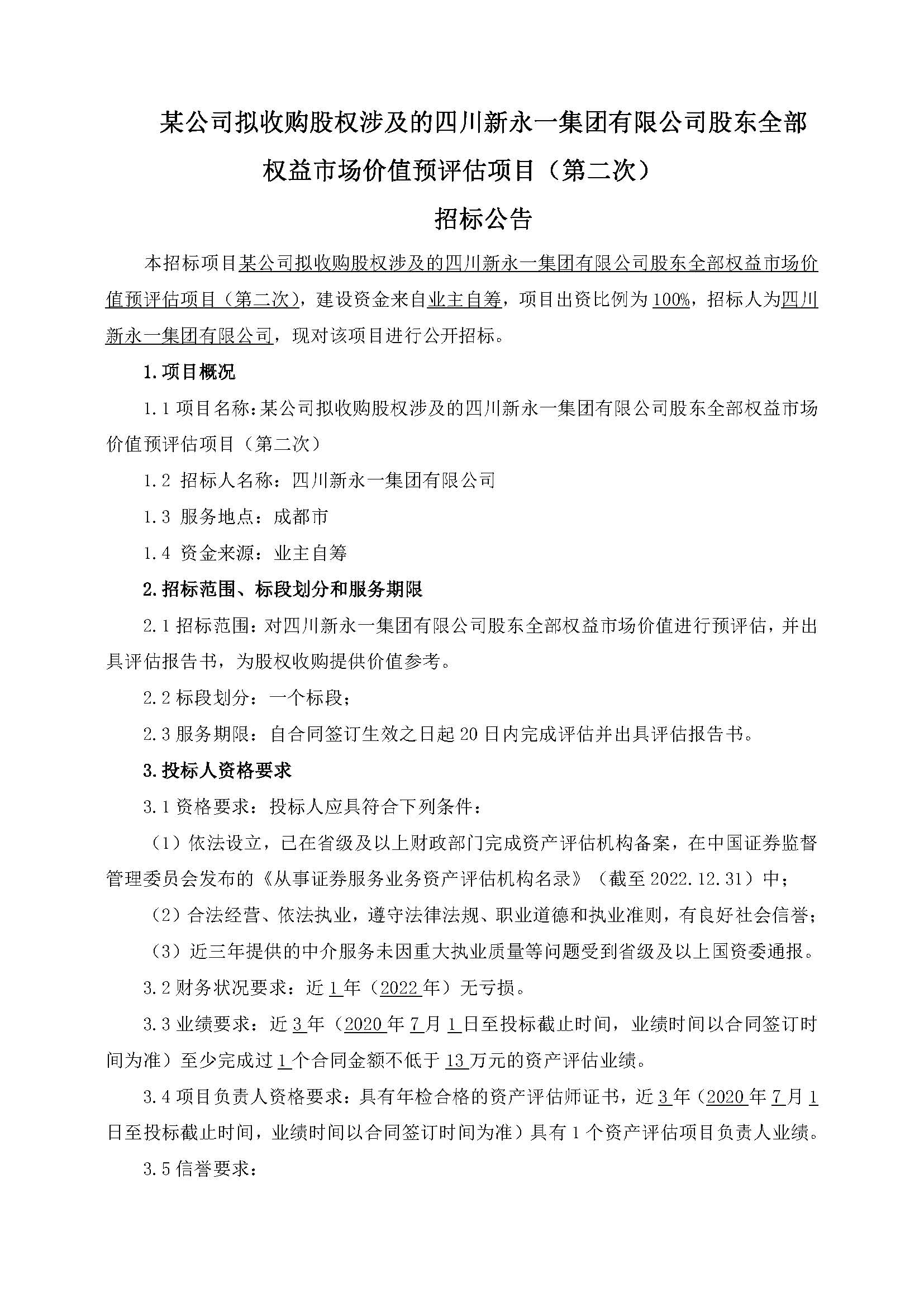
某公司拟收购股权涉及的k8凯发天生赢家股东全部权益市场价值预评估项目(第二次)
分享到:
上一篇:某公司拟收购股权涉及的四川新永-集团有限公司股东全部权益市场价值预评估项目流标公示
下一篇:某公司拟收购股权涉及的k8凯发天生赢家股东全部权益市场价值预评估项目(第二次)招标终止的通知
友情链接:
四川省建设工程质量与宁静监督信息网
四川省建设工程招标投标治理总站
四川路桥
国资委
四川省工程造价信息网
四川省工程建设招标投标协会
四川省住房和城乡建设厅
四川省人民政府政务效劳和公共资源交易效劳中心
四川水利网
四川政府采购
四川省建设工程质量与宁静监督信息网
四川省建设工程招标投标治理总站
四川路桥
国资委
四川省工程造价信息网
四川省工程建设招标投标协会
四川省住房和城乡建设厅
四川省人民政府政务效劳和公共资源交易效劳中心
四川水利网
四川政府采购
网站地图